首页
公司简介
案例展示
近期动态
在线留言
联系我们
首页
公司简介
案例展示
近期动态
在线留言
联系我们
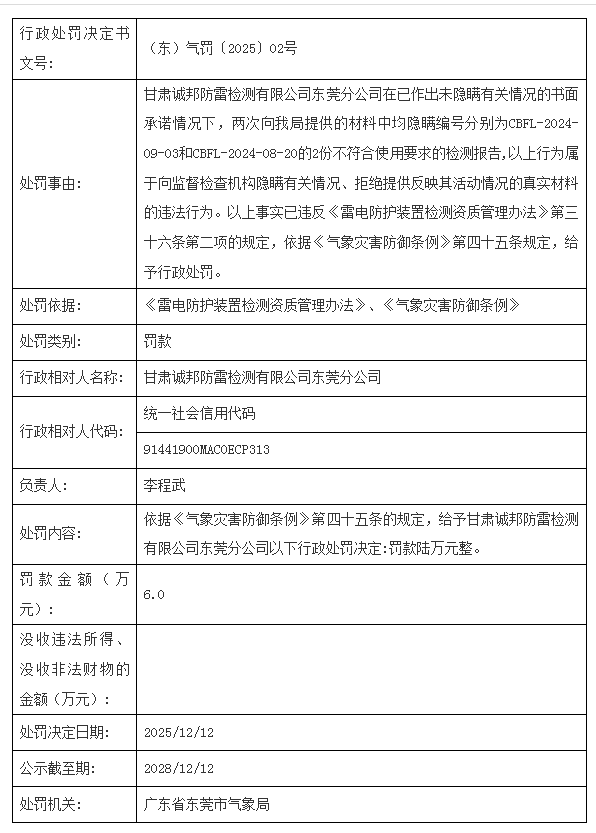
防雷检测机构向监督检查机构隐瞒有关情况,拒绝提供反映其活动情况真实材料的违法行为在广东东莞受到行政处罚
编辑:2025-12-31 14:53:06
日前,广东省东莞市气象局网站发布《甘肃诚邦防雷检测有限公司东莞分公司向监督检查机构隐瞒有关情况,拒绝提供反映其活动情况真实材料的违法行为行政处罚事项的公告》。
(来源:广东省东莞市气象局网站)
上一页
下一页
首页
公司简介
案例展示
近期动态
在线留言
联系我们
联系我们
地址:太原经济技术开发区龙盛街1号省人工降雨防雹办公室院内1号楼1层
电话:15735652009
联系人:韩经理
扫码关注我们
©2021 山西平安防雷检测有限公司
晋ICP备17001837号
-1 技术支持 -
资海科技集团
案例
新闻
短信
电话